2025年 第45卷 第10期
2025, 43(10): 475-480, 508.
doi: 10.12206/j.issn.2097-2024.202506033
摘要:
热分析技术凭借其高灵敏度、多参数同步检测等优势,已成为中药鉴别与质量控制的重要工具。本文综述了热重法(TGA)、差热分析法(DTA)及差示扫描量热法(DSC)在中药材真伪鉴别、炮制工艺优化、提取物热稳定性评价及质量评价体系构建中的应用进展。热分析技术通过构建“热指纹图谱”,可实现药材快速鉴别;结合FTIR、GC-MS等联用技术,可深入解析复杂成分的差异。未来,推动热分析数据库建设及多技术融合,可提升中药质量控制的标准化水平。
热分析技术凭借其高灵敏度、多参数同步检测等优势,已成为中药鉴别与质量控制的重要工具。本文综述了热重法(TGA)、差热分析法(DTA)及差示扫描量热法(DSC)在中药材真伪鉴别、炮制工艺优化、提取物热稳定性评价及质量评价体系构建中的应用进展。热分析技术通过构建“热指纹图谱”,可实现药材快速鉴别;结合FTIR、GC-MS等联用技术,可深入解析复杂成分的差异。未来,推动热分析数据库建设及多技术融合,可提升中药质量控制的标准化水平。
2025, 43(10): 481-490.
doi: 10.12206/j.issn.2097-2024.202506017
摘要:
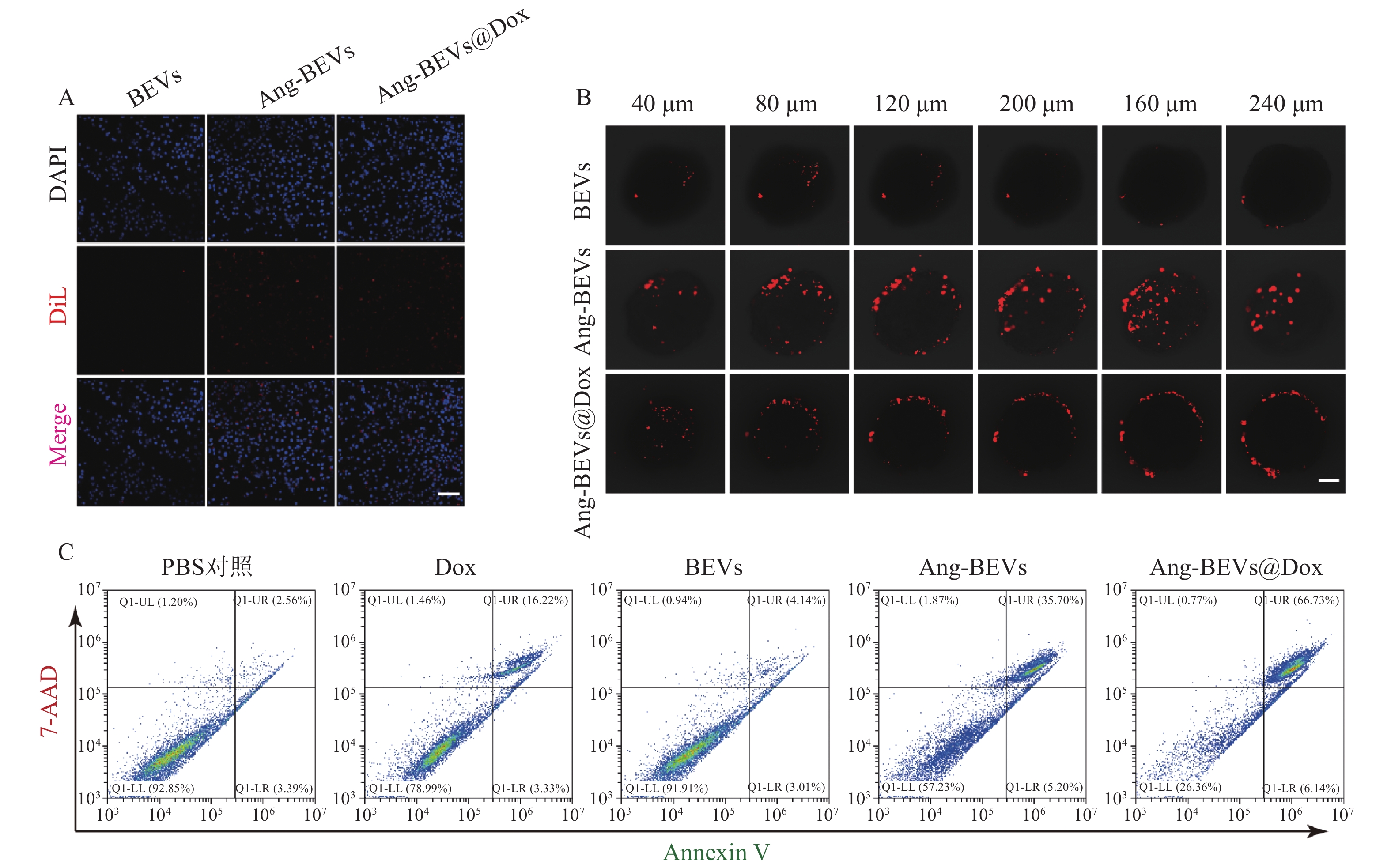
目的 为克服胶质母细胞瘤(GBM)化疗中面临的血脑屏障(BBB)穿透障碍及全身毒性问题,构建Angiopep-2肽修饰的细菌外囊泡(BEVs)负载多柔比星(Dox)的靶向递送系统(Ang-BEVs@Dox),旨在提升药物对脑肿瘤的靶向性并降低其毒副作用。 方法 采用超高速离心法提取大肠杆菌来源的BEVs,并将靶向LRP-1受体的Angiopep-2肽修饰至BEVs表面,构建靶向载体(Ang-BEVs)。利用低频超声法将Dox载入Ang-BEVs,形成Ang-BEVs@Dox。通过透射电镜和动态光散射表征载体形态与粒径等理化性质;通过细胞摄取实验、三维肿瘤球模型及原位荷瘤小鼠模型评估该系统的跨BBB递送能力、体外/体内抗肿瘤效果及生物安全性。 结果 ①载体表征与体外效果:Ang-BEVs@Dox粒径约为100 nm,负载Dox后结构保持稳定。其可显著增强U87MG细胞的摄取效率,并在三维肿瘤球中实现深度渗透。细胞毒性实验表明,Ang-BEVs@Dox中BEVs与Dox具有协同抗肿瘤作用。②体内靶向性与抗肿瘤效果:在原位荷瘤小鼠模型中,Ang-BEVs@Dox能有效穿透BBB并显著抑制肿瘤生长,将GBM荷瘤小鼠的中位生存期延长至33.5 d(空白对照组为23.5 d,P<0.001)。免疫组化分析显示其显著抑制肿瘤细胞增殖标志物Ki-67表达,并增强凋亡标志物TUNEL信号。③生物安全性:Ang-BEVs@Dox治疗组小鼠的主要器官未观察到明显病理损伤,表明其具有良好的生物安全性。 结论 成功构建的Ang-BEVs@Dox靶向递药系统,能够有效克服BBB,协同发挥BEVs与Dox的抗肿瘤作用,显著提升药物在GBM部位的富集和治疗效果,为克服GBM的治疗瓶颈提供了一种创新性解决方案。
2025, 43(10): 491-495.
doi: 10.12206/j.issn.2097-2024.202506008
摘要:
目的 探讨组胺H3受体反向激动剂替洛利生在睡眠剥夺条件下对小鼠清醒状态与认知行为的影响,评估和发掘其潜在的促醒及促认知作用。 方法 采用自动旋转杆系统分别对小鼠实施6、12、24 h的睡眠剥夺。在睡眠剥夺结束前腹腔注射替洛利生(20 mg/kg)或生理盐水对照,利用多导睡眠记录系统量化小鼠的清醒状态,并通过旷场实验和水迷宫实验评估其自发活动能力和空间学习与记忆能力。 结果 替洛利生在所有睡眠剥夺时程下均显著延长了小鼠的清醒时间,特别是在剥夺刚结束后的初期阶段。在24 h睡眠剥夺模型中,替洛利生显著改善了小鼠的自发活动能力,并对空间学习与记忆能力表现出一定的改善趋势。 结论 替洛利生在改善睡眠剥夺引起的嗜睡的同时,不但促醒且具有潜在的促认知作用,为其在认知障碍相关疾病治疗中的应用提供了实验依据。
2025, 43(10): 496-502.
doi: 10.12206/j.issn.2097-2024.202504070
摘要:
目的 探讨达拉非尼(DAB)联合曲美布单抗(TREM)在黑色素瘤治疗中的作用及机制。 方法 通过细胞计数试剂盒-8(CCK-8)法、乳酸脱氢酶(LDH)法和划痕实验,评估DAB联合TREM对A375细胞生长活力、细胞毒性及迁移能力的影响,同时检测活性氧(ROS)、三磷酸腺苷(ATP)、丙二醛(MDA)以及超氧化物歧化酶(SOD)水平,评价联合用药对细胞氧化应激和能量代谢的影响。利用A375荷瘤裸鼠模型评估联合用药抑制体内肿瘤生长的效果,并采用原位末端转移酶标记(TUNEL)法及增殖细胞核抗原(PCNA)免疫组化染色分析肿瘤组织细胞凋亡与细胞增殖的程度。 结果 DAB联合TREM显著抑制A375细胞生长活力与细胞迁移能力,并增强细胞毒性作用;显著提高ROS水平,降低ATP、MDA和SOD水平;有效抑制荷瘤裸鼠体内肿瘤生长,提高肿瘤组织细胞凋亡率并抑制细胞增殖程度。 结论 DAB联合TREM可能通过增强氧化应激、抑制能量代谢和促进细胞凋亡等机制,提高黑色素瘤治疗效果。该联合疗法可能为克服单一药物治疗的局限性提供一种新的治疗策略。
2025, 43(10): 503-508.
doi: 10.12206/j.issn.2097-2024.202502045
摘要:
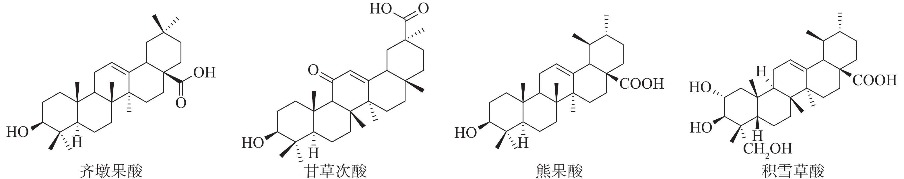
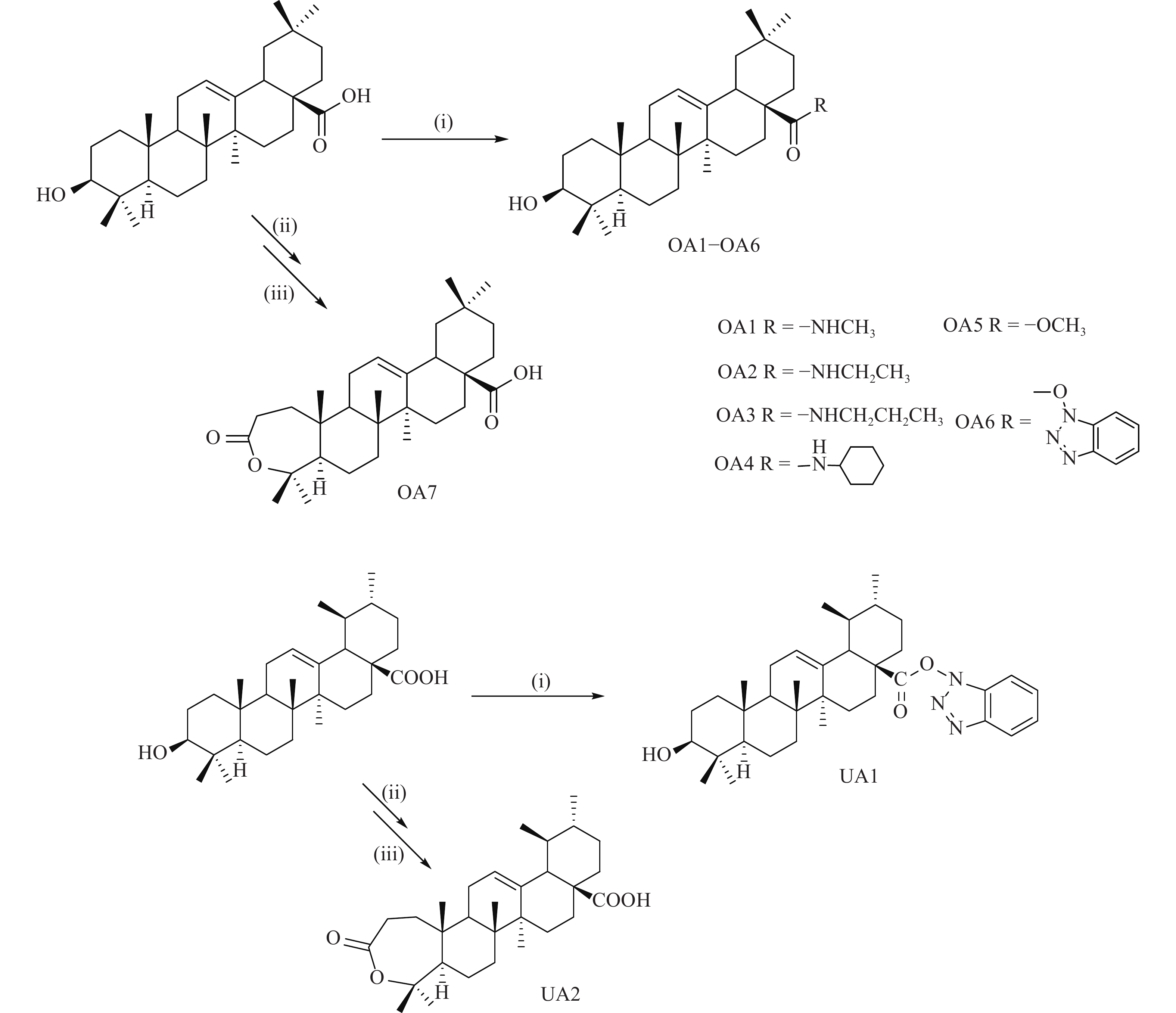
目的 设计合成齐墩果酸和熊果酸衍生物,并考察它们以及常见三萜酸的抗丙型肝炎病毒(HCV)的活性,以期获得更高活性化合物,初步探索构效关系,为天然产物来源的抗HCV药物研究提供依据。 方法 齐墩果酸和熊果酸采用PyBOP作为缩合剂,在DIEA存在下直接与相应的胺反应;或者采用PCC 氧化,再通过m-CPBA 氧化发生Baeyer-Villiger反应制备得到目标化合物。采用HCVcc体外感染模型进行体外抗HCV活性测试。对活性化合物采用Autodock软件与HCV的NS5B进行分子对接。 结果 齐墩果酸、甘草次酸、熊果酸和积雪草酸都具有一定的抗HCV作用,齐墩果酸衍生物OA2-OA4、OA6和OA7,熊果酸衍生物UA1和UA2都显示出比母体化合物更好的抗HCV活性。初步构效关系分析可以发现,齐墩果酸和熊果酸28位羟基引入加大基团有利于提高活性。分子对接结果显示,活性化合物OA6可以与HCV的NS5B较稳定的结合,从而发挥抗病毒活性。 结论 五环三萜酸具有抗HCV作用,对其进行衍生物合成可以得到更好活性化合物,且该类化合物的抗HCV作用机制可能与其抑制NS5B有关。
2025, 43(10): 509-513.
doi: 10.12206/j.issn.2097-2024.202312040
摘要:
目的 建立姜桂颗粒的指纹图谱,并采用化学计量学进行评价。 方法 采用HPLC法建立姜桂颗粒的指纹图谱,采用《中药色谱指纹图谱相似度评价系统(2012版)》进行相似度评价,以聚类分析、主成分分析和正交偏最小二乘法-判别分析法分析数据。 结果 建立姜桂颗粒 HPLC 特征指纹图谱,共确定 18 个共有峰,指认 5个成分,分别为葛根素、甘草苷、肉桂酸、桂皮醛、甘草酸铵。14批姜桂颗粒与对照图谱的相似度均大于0.9。聚类分析结果显示,14批姜桂颗粒样品可分为 2 类,其中S1和S4为一类,其余样品为另一类。主成分分析结果显示,前2个主成分的累计方差贡献率为96.61%;正交偏最小二乘法-判别分析结果显示,有11个共有峰的VIP值大于1,其中4个共有峰分别为葛根素(8号峰)、甘草苷(14号峰)、桂皮醛(17号峰)和甘草酸铵(18号峰)。 结论 建立了姜桂颗粒的HPLC指纹图谱,该方法准确可靠,对姜桂颗粒的质量评价具有重要意义。
2025, 43(10): 514-518, 524.
doi: 10.12206/j.issn.2097-2024.202402037
摘要:
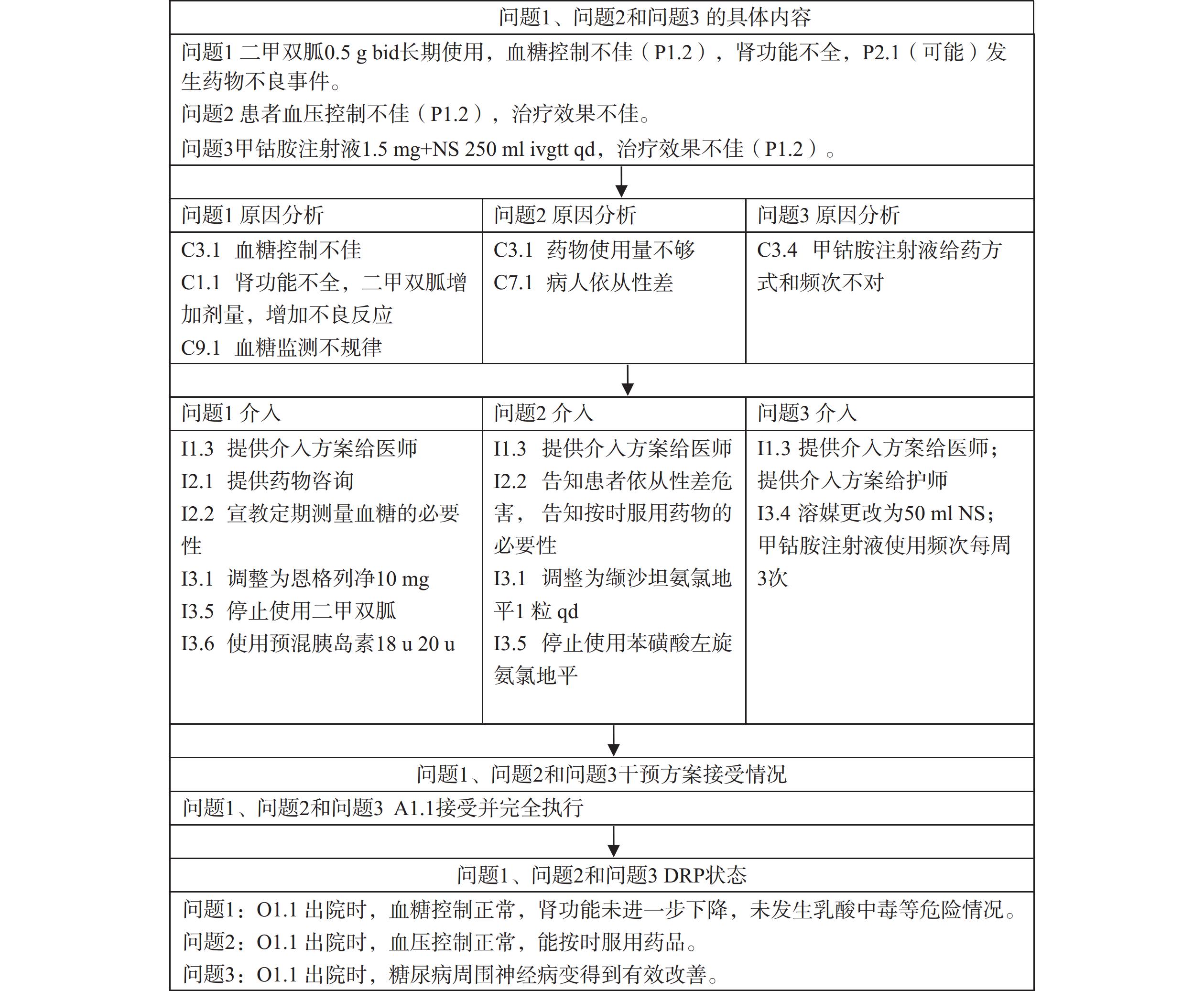
目的 探讨临床药师在糖尿病患者中开展综合用药管理(CMM)的实践效果。 方法 借鉴美国综合用药管理(CMM)监护流程,以2例糖尿病患者为例,临床药师收集患者相关用药信息,借助欧洲医药保健网(PCNE)分类系统评估药物的相关问题(DRPs),提出相关介入方案,并追踪DRPs最终解决情况。 结果 临床药师通过收集糖尿病患者的药物治疗信息发现DRPs,运用PCNE工具分析得出患者服药依从性差,自我血糖监测不够,药品在输液过程中保护措施不当等原因,通过与医师、护师和患者沟通交流,最终所有DRPs均得到较好的处理。 结论 临床药师运行CMM药学监护流程,可以为慢病患者提供专业的药品CMM服务,提升临床药师在药学监护中的工作效率,保证患者药物治疗的安全性和有效性。
2025, 43(10): 519-524.
doi: 10.12206/j.issn.2097-2024.202309019
摘要:
目的 研究医院中药软膏的粒度情况。 方法 将上海中医药大学附属龙华医院(我院)7种外用中药软膏药粉进行粉碎。分别使用万能粉碎机、锤式粉碎机和气流粉碎机粉碎。最终共获得21个样品。采用Bettersize2激光粒度分布仪和显微镜对我院样品和其他6家医院样品的粒度进行检测。 结果 我院21个样品的体积平均粒径在3.34~52.53 μm之间,而其他医院6个样品的体积平均粒径在38.59~118.50 μm之间。其中,气流粉碎机样品的体积平均粒径可以比万能粉碎机样品减小12%~86%。从显微镜观察,在我院17个样品和其他医院6个样品中均检测到>180 μm的颗粒物。 结论 与万能粉碎机和锤式粉碎机相比,气流粉碎机可以明显降低药粉的平均粒径。然而,粉碎时间的增加和粉碎损耗也是显著的。此外,根据现行《中华人民共和国药典》2020版对软膏的粒度要求,中药软膏的粒度检测仍然具有挑战性。因此,有必要进一步积累数据,以建立符合实际情况的中药软膏粒度标准。
2025, 43(10): 525-528.
doi: 10.12206/j.issn.2097-2024.202403004
摘要:
目的 探讨炎症性肠病合并房颤患者的疾病特征、药物治疗相互作用及药学监护要点,为临床合理用药提供参考。 方法 临床药师通过参与1例炎症性肠病合并房颤患者的药物治疗实践,结合文献资料,分析其用药合理性,提出药物重整建议,并协助多学科团队优化治疗方案。 结果 干预后患者炎症性肠病相关症状显著改善,房颤控制稳定,未出现明显不良反应。 结论 炎症性肠病与房颤在病理机制及药物治疗方面存在复杂的双向影响。通过个体化药物重整与多学科协作的药学监护,可实现相关患者的安全、有效的长期管理。
投审稿系统
作者登录
审稿登录
编辑登录
读者登录



重要通知