2025 Vol. 45, No. 9
Display Method:
2025, 43(9): 421-426, 474.
doi: 10.12206/j.issn.2097-2024.202404079
Abstract:
Acute lung injury (ALI) refers to the rapid onset of dyspnea, hypoxemia, and diffuse alveolar damage induced by various direct and indirect injurious factors, representing one of the clinically common diseases with a high mortality rate. However, there is currently a lack of specific therapeutic interventions targeting their underlying pathological mechanisms. Western medical treatment primarily relies on supportive care, and the existing pharmacological agents for ALI are predominantly corticosteroids, which, while efficacious, often accompany severe adverse effects. Recent research has revealed that numerous active components in Traditional Chinese Medicine (TCM) exhibit remarkable efficacy in the prevention and treatment of ALI, providing new insights into the therapeutic approaches for ALI. In this article, the pathological mechanisms of ALI and the roles and mechanisms of active components from TCM in the prevention and treatment of ALI were reviewed, aiming to provide a theoretical basis for the development of new drugs for the prevention and treatment of ALI.
Acute lung injury (ALI) refers to the rapid onset of dyspnea, hypoxemia, and diffuse alveolar damage induced by various direct and indirect injurious factors, representing one of the clinically common diseases with a high mortality rate. However, there is currently a lack of specific therapeutic interventions targeting their underlying pathological mechanisms. Western medical treatment primarily relies on supportive care, and the existing pharmacological agents for ALI are predominantly corticosteroids, which, while efficacious, often accompany severe adverse effects. Recent research has revealed that numerous active components in Traditional Chinese Medicine (TCM) exhibit remarkable efficacy in the prevention and treatment of ALI, providing new insights into the therapeutic approaches for ALI. In this article, the pathological mechanisms of ALI and the roles and mechanisms of active components from TCM in the prevention and treatment of ALI were reviewed, aiming to provide a theoretical basis for the development of new drugs for the prevention and treatment of ALI.
2025, 43(9): 427-430.
doi: 10.12206/j.issn.2097-2024.202408021
Abstract:
Hypertension is a systemic chronic vascular disease. From the perspective of Traditional Chinese Syndromes, hypertension belongs to the category of liver fire, vertigo, liver yang, headache and so on. Chinese medicine treatment of hypertension has gradually become a hot research topic, and using Chinese herbal medicine to reduce blood pressure has also achieved good results. In recent years, researches on anti-hypotension of Bidens pilosa L. has gradually increased. The related research of Bidens pilosa L., including the ancient literature, modern research, functional components and mechanism were mainly summarized, the application of Bidens pilosa L. in lowering blood pressure were anticipated, with a view to provide reference for the further development and utilization of Bidens pilosa L. in treatment of hypertension.
Hypertension is a systemic chronic vascular disease. From the perspective of Traditional Chinese Syndromes, hypertension belongs to the category of liver fire, vertigo, liver yang, headache and so on. Chinese medicine treatment of hypertension has gradually become a hot research topic, and using Chinese herbal medicine to reduce blood pressure has also achieved good results. In recent years, researches on anti-hypotension of Bidens pilosa L. has gradually increased. The related research of Bidens pilosa L., including the ancient literature, modern research, functional components and mechanism were mainly summarized, the application of Bidens pilosa L. in lowering blood pressure were anticipated, with a view to provide reference for the further development and utilization of Bidens pilosa L. in treatment of hypertension.
2025, 43(9): 431-435, 454.
doi: 10.12206/j.issn.2097-2024.202505044
Abstract:
Objective To investigate the biological functions of the ERG3 gene in Candida albicans and its potential value in antifungal therapy. Methods The ERG3 null mutant was constructed by the CRISPR/Cas9 technology. Gas chromatography-mass spectrometry, microbroth dilution method, hyphal induction and mouse systemic infection models were carried out to evaluate sterol metabolism, drug susceptibility, hyphal formation ability and pathogenicity in C. albicans. Results The disruption of the ERG3 gene led to disordered sterol metabolism in C. albicans with a significant increased level of episterol, 14α-methylfecosterol and ergosta-7,22-dienol. The ERG3 null mutant exhibited significantly reduced susceptibility to antifungal azole and polyene drugs, which suggested that ERG3 involve in regulating drug resistance. Although the disruption of ERG3 inhibited hyphal growth and biofilm formation, it did not significantly alter the pathogenicity of the strain in a mouse model of systemic fungal infection . Conclusion The ERG3 gene was a key regulator in the ergosterol synthesis pathway in C. albicans. Its deletion induced multi-drug resistance by reshaping sterol metabolism, while pathogenicity maintenance depended on compensatory mechanisms. This study provided critical insights for developing antifungal drugs targeting sterol metabolism and overcoming drug resistance.
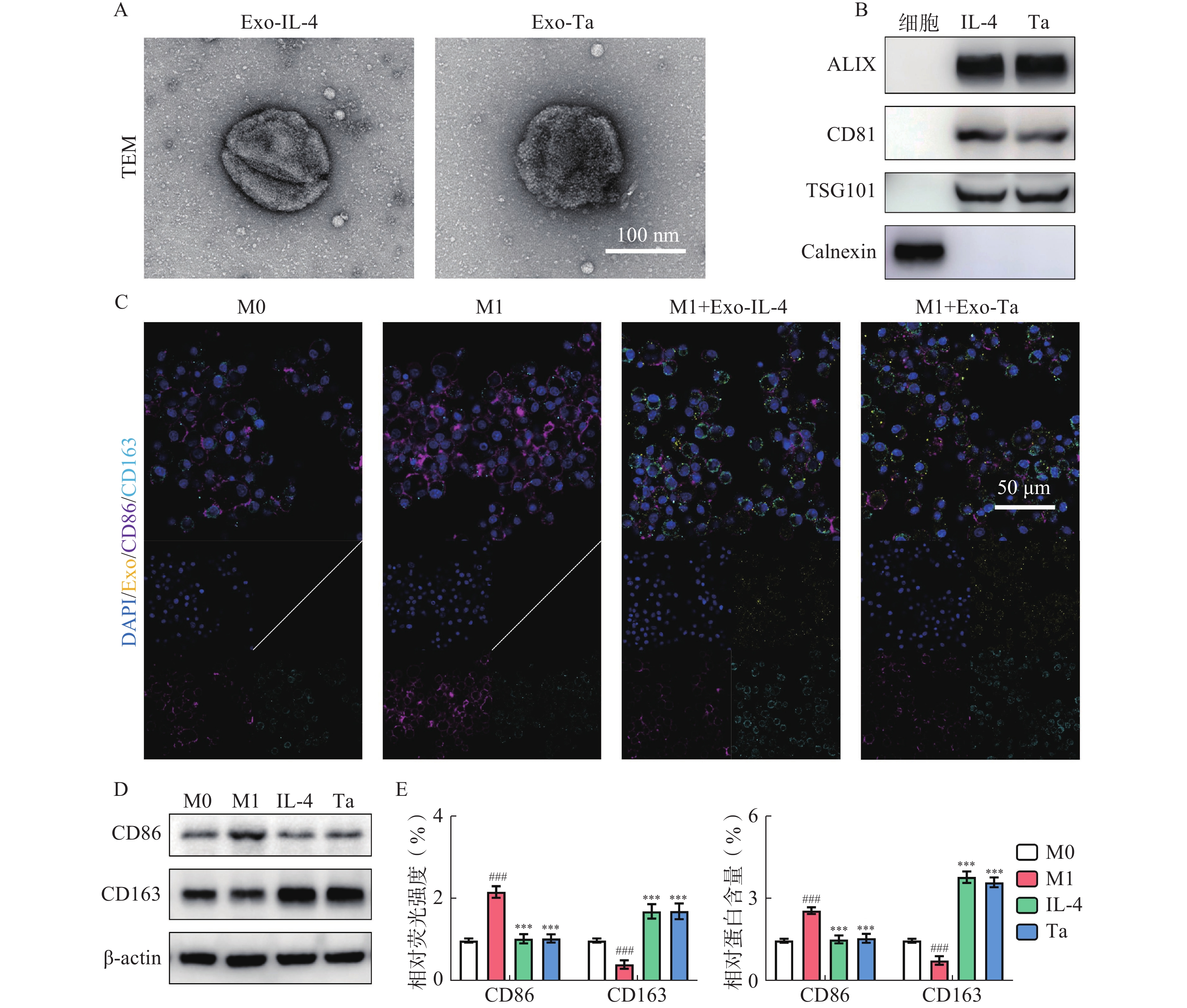
2025, 43(9): 436-442.
doi: 10.12206/j.issn.2097-2024.202503066
Abstract:
Objective To investigate the effects and underlying mechanisms of a spray prepared from exosomes derived from M2 macrophages induced by interleukin-4 (IL-4) and tantalum particles (Ta) on the healing of pressure ulcers. Methods Bone marrow-derived macrophages were polarized into M2 macrophages using IL-4 or Ta, and exosomes (Exo-IL-4/Exo-Ta) were extracted. The regulatory effects of Exo-IL-4/Exo-Ta on M1 macrophage phenotypes and fibroblast matrix secretion were evaluated in vitro. Proteomic analysis was conducted to explore the biological processes and regulatory networks associated with Exo-Ta. A rat pressure ulcer model was used to assess the effects of Exo-IL-4/Exo-Ta spray on wound healing rate, inflammatory cell infiltration, and collagen deposition. Results In vitro, Exo-IL-4/Exo-Ta induced the polarization of M1 macrophages to M2 macrophages, reduced the secretion of pro-inflammatory factors, and promoted the expression of anti-inflammatory substances. Additionally, Exo-IL-4/Exo-Ta enhanced the production of collagen and fibronectin in fibroblasts. Proteomic analysis revealed that Exo-Ta primarily participated in biological processes such as energy metabolism and macromolecule biosynthesis. In vivo, Exo-IL-4/Exo-Ta spray accelerated wound healing, reduced inflammatory infiltration, and improved tissue remodeling in the rat pressure ulcer model. Conclusion Exosome sprays derived from M2 macrophages could accelerate pressure ulcer healing by modulating inflammation and promoting tissue regeneration, which demonstrated excellent clinical application potential.
2025, 43(9): 443-448.
doi: 10.12206/j.issn.2097-2024.202412065
Abstract:
Objective To study the chemical constituents of Fallopia aubertii L.Henry Holub. Methods The chemical constituents of Fallopia aubertii L.Henry Holub. were separated and purified by online two-dimensional preparative liquid chromatography and identified by physical and chemical constants and spectral analysis. The inhibitory activities on xanthine oxidase were determined by ultraviolet spectrophotometry. Results Ten compounds were isolated from the extract of Fallopia aubertii L.Henry Holub, including isotachioside( 1 ), 3,4,5-trimethoxyphenyl-(6'-O-galloyl)-O-β-D-Glucopyranoside( 2 ), 1-hydroxy-,4,5-1-O-[6'-O-(4''-carboxy-1'',3'',5'trihydrotrimethoxyphenylxy)-phenyl]-β-D-glucopyranoside( 3 ), myricetrin( 4 ), myricetin( 5 ), rutin( 6 ), quercetin-3-O-β-D-galactoside( 7 ), quercetin-3-O-β-D-glucopyranoside( 8 ), lyciumideA( 9 ), and N-trans-Feruloyltyramine( 10 ). The inhibitory activity test results showed that the IC50 of compound 5 was 15.92 μmol/L, and the IC50 of compound 6 was 87.36 μmol/L. Conclusion Compounds 1 , 2 , 3 , 4 and 8 were isolated from Medicago polymorpha for the first time. Compounds 5 and 6 had xanthine oxidase inhibitory activity.
2025, 43(9): 449-454.
doi: 10.12206/j.issn.2097-2024.202407061
Abstract:
Objective To compare the differences in alkaloids between Nelumbinis Semen and Nelumbinis Plumula and their inhibitory effects on the proliferation of HepG2 cells, and investigate the material basis for their anti-cancer activity differences. Methods Simultaneous Thermal Analysis was used to preliminarily compare the component differences between Nelumbinis Semen and Nelumbinis Plumula. Alkaloids were extracted from them by both using reflux extraction, and their contents were measured by UV and HPLC methods. The CCK-8 method was used to assess the in vitro inhibitory effects of the alkaloids on the HepG2 cells, and to verify pharmacological differences. Results Simultaneous thermal analysis revealed distinct peak shapes, positions, and sizes in the thermal analysis curves of Nelumbinis Semen and Nelumbinis Plumula at respective temperature stages. The contents of total alkaloids showed as follows: the total alkaloids in Nelumbinis Plumula > total extract of Nelumbinis Plumula > the total alkaloids in Nelumbinis Semen. The total alkaloids in Nelumbinis Plumula effectively inhibited HepG2 cell proliferation, while the total alkaloids in Nelumbinis Semen showed no impact. Conclusion Differences in the composition and content of alkaloids may be key factors underlying the biological activities differences between Nelumbinis Semen and Nelumbinis Plumula. This study provided a basis for exploring the material foundation of the differential efficacy and properties of Nelumbinis Semen and Nelumbinis Plumula, which could support their rational clinical application.
2025, 43(9): 455-462.
doi: 10.12206/j.issn.2097-2024.202312061
Abstract:
Objective To investigate the effective components and therapeutic mechanism of Chaihu-Guizhi-Ganjiang decoction in treating chronic non-atrophic gastritis. Methods The primary and secondary ion fragments of chemical components of Chaihu-Guizhi-Ganjiang decoction were obtained by UHPLC-Q-TOF/MS. Comparing with reference standards and literature information, a comprehensive characterization of the chemical constituents of Chaihu-Guizhi-Ganjiang decoction was conducted. Then, the network pharmacology approach was applied to explore the therapeutic mechanism of Chaihu-Guizhi-Ganjiang decoction in treatment of chronic non-atrophic gastritis based on the components in plasma and verified by immunohistochemical results. Results A total of 24 absorbed components of Chaihu-Guizhi-Ganjiang decoction were characterized, including 11 flavonoid glycosides, 3 fatty acids, 3organic acids, 2 gingerols, 2 flavonoids and, 1 each of fatty aldehydes, triterpenoids and amino acids, which mainly acted on TNF-α, IL-6, STAT3, and PTGS2. It exerted therapeutic effects by modulating signaling pathways, including the IL-17 signaling pathway and the AGE-RAGE signaling pathway, etc. Conclusion This study provided the first exploration of the effective components and therapeutic mechanism of Chaihu-Guizhi-Ganjiang decoction in treatment of chronic non-atrophic gastritis by UHPLC-Q-TOF/MS, which could offer scientific references for its further research.
2025, 43(9): 463-465.
doi: 10.12206/j.issn.2097-2024.202312012
Abstract:
Objective To explore the drug selection, usage, dosage and effect of clinical pharmacists in the treatment of secondary Candida bloodstream infection in patients with digestive tract perforation, and provide reference for rational clinical use of such anti-infection therapy. Methods During the treatment of Candida infection, anti-infection specialist clinical pharmacists suggested replacing fluconazole for anti-infection treatment, and adjusted the usage and dosage of caspofungin to ensure the application of full treatment course. Results The patient’s Candida bloodstream infection was effectively controlled. Conclusion Echininocandins such as caspofungin are the first choice for Candida infection. The maintenance dose should be reduced to 35 mg qd in patient with moderate liver function injury, and the anti-infection treatment should be done at least 14 days after the blood culture being negative. Clinical pharmacists participate in clinical pharmaceutical care practices such as clinical ward rounds, and actively assist doctors to develop individualized anti-infection programs, which could improve the level of clinical drug use and the clinical outcome of diseases.
2025, 43(9): 466-474.
doi: 10.12206/j.issn.2097-2024.202407040
Abstract:
Objective To analyze the supply situation of pharmaceutical markets in some regions of Africa,and provide medical information references for Chinese enterprises and citizens entering Africa for their business and their life. Methods A comparative analysis method was used to establish a database by Excel. The ATC codes were used as the standard, to compare the similarities and differences in pharmaceutical supply varieties in four African countries and regions. Databases such as the WHO, the World Bank, and PubMed were searched to collect characteristics of pharmaceutical supply varieties and analyze the causes. Results South Africa, with a high level of medical care, has more variety of systemic anti-infective drugs and antimicrobial drugs for diarrhea treatment, but fewer varieties of antiparasitic drugs and cardiovascular system medications. This is mainly due to the high incidence of infectious diseases such as HIV/AIDS and tuberculosis. In poorer French West Africa, there are many antiparasitic drugs, insecticides, and anthelmintics, but fewer antineoplastic drugs and immunomodulatory drugs, which is mainly related to the high incidence of infectious diseases such as malaria. Egypt has a slightly smaller variety of systemic anti-infective drugs, antiparasitic drugs, insecticides, and anthelmintics, which benefits from its higher economic level and better control of infectious diseases and parasitic diseases. Central Africa has more varieties of compound formulations, which was possibly related to the irregular drug registration management and lower levels of medical insurance. Conclusion The variety of drugs supplied in African regions has both commonalities and differences, which are closely related to their geographical climate environment, living and dietary habits, economic conditions, and levels of medical insurance. This suggests that when Chinese citizens enter Africa, they need to prepare according to the drug supply situations in different countries.
Contribution System
Author Login
Review Login
Editor Login
Reader Login



News